整理了必修二有关知识,起因是有几位同学因为生物竞赛缺课了,老师让我整理一份笔记出来。既然做都做了,不如把它做完。
和上次一样,直接编译好了~
预览
图片预览









pdf预览
必修二有机知识整理下载
$\LaTeX$源码
展开
\documentclass[UTF8, 10pt, a4paper, oneside]{ctexart}
\usepackage[version=4]{mhchem}
\usepackage{chemfig}
\usepackage{geometry}
\usepackage{extarrows}
\usepackage{paralist}
\usepackage{color}
\usepackage{forest}
\usepackage{cancel}
\usepackage{changepage}
\usetikzlibrary{decorations.pathreplacing}
\setcharge{shortcuts=true}
\forestset{
forest scheme/.style={
for tree={
inner sep=0pt,
outer sep=0pt,
fit=tight,
child anchor=west,
parent anchor=east,
grow'=0,
anchor=west,
align=left,
if n=1{
edge path'={(!u1.west) -- (!ul.west);}
}{no edge},
edge={decorate, decoration={brace,amplitude=1.5mm,mirror,raise=2mm}},
},
}
}
\geometry{left=1.27cm, right=1.27cm, top=1.27cm, bottom=1.5cm}
\linespread{1.5}
\title{\vspace{-2em}必修二有机知识整理}
\author{Lucas2011}
\date{\today}
\pagestyle{plain}
\begin{document}
\maketitle
\section*{预备知识}
\subsection{有机物的习惯命名}
\begin{asparaenum}[1)]
\item 碳原子数不多于10时,以\textbf{“甲乙丙丁戊己庚辛壬癸”}代表碳原子数量
\item 同分异构体不多于三个时,以\textbf{“正异新”}加以区分
\item 只有C、H的称为烃,只有$\chemfig{ C(-[2,0.4])(-[4,0.4])(-[6,0.4])-[,0.6]C(-[,0.4])(-[2,0.4])(-[6,0.4]) }$的称为烷,有$\chemfig{C(-[:120,0.4])(-[:240,0.4])=[,0.6]C(-[:60,0.4])(-[:300,0.4])}$的称为烯,有$\ce{-C#C-}$的称为炔
\item 各种基团:$\ce{-CH3}$称为甲基、$\ce{-CH2-}$称为亚甲基、$\chemfig{ CH(-[2,0.5])(-[4,0.5])(-[0,0.5]) }$称为次甲基;同理,$\ce{-C2H5}$或$\ce{-CH2CH3}$为乙基
\end{asparaenum}
\subsection{有机物的表示}
\textbf{分子式:} 同类元素合并在一起写,如:$ \ce{ C2H6 } $
\textbf{最简式:} 把分子式化为最简整数比,如:$ \ce{ CH3 } $
\textbf{结构式:} “亮剑”,将每个键标出来,如下左一($ \ce{CH4} $):
\textbf{键线式:}在起点、拐点、交点、终点都有一个$ \ce{C} $,剩余$ \ce{H} $自己补充,如下左二( $ \ce{C7H16} $ )、左三:
\textbf{结构简式:} 省略到任意一步即可,但在同一个式子中省略程度要统一,如下左六就是一个典型的错误例子:
\begin{adjustwidth}{0.5em}{}
\begin{asparaenum}[Step 1]
\item (推荐只省略到这一步)省略$\ce{C-H}$键,\textbf{注意支链只能连在C上,不能有连到H上的趋势。}如下左四、左五:
\item 省略$\ce{C-C}$键,用“$\ce{()}$”表示支链,如:$ \ce{CH3CH(CH2CH3)CH2CH2CH3} $
\item 将相同基团合并写,如$ \ce{C(CH3)3CH(C2H5)CH3} $:(与下左四是同一分子)
\end{asparaenum}
\end{adjustwidth}
\begin{center}
$
\chemfig{C(-[0,0.7]H)(-[2,0.7]H)(-[4,0.7]H)(-[6,0.7]H)}
$
\qquad
$
\chemfig{ [1,0.5]-[7,0.5]-[1,0.5]-[7,0.5]-[1,0.5]-[7,0.5]- }
$
\qquad
$
\chemfig{[:60,0.6]*6((=O)-O--(=O)-O--)}
$
\qquad
$
\chemfig{ C(-[2,0.7]CH_3)(-[4,0.7]CH_3)(-[6,0.7]CH_3)-[,0.7]CH(-[2,0.7]CH_2(-[2,0.7]CH_3))-[,0.7]CH_3 }
$
\qquad
$
\ce{ CH2=CH2 }
$
\qquad
$
\xcancel{\ce{CH_3CH_2}\chemfig{[,0.6]CH(-[6]CH_3)-CH_3}}
$
\end{center}
\subsection{官能团、同系物}
\textbf{官能团:}决定有机化合物特性的原子或原子团叫做\textbf{官能团}。例如羟基是醇类物质的官能团,碳碳双键和碳碳三键分别是烯烃和炔烃的官能团。
\textbf{同系物:}结构相似,官能团的种类与数目相同(可用不饱和度判断)
\begin{adjustwidth}{0.5em}{}
e.g.苯的同系物:苯环数量为一且支链为烃基的是苯的同系物
\end{adjustwidth}
\subsection{不饱和度}
\textbf{定义:}相比于$\ce{C_nH_{2n+2}}$ ,每少两个H,称为一个不饱和度($\Omega$)
\newpage
e.g.
\begin{table}[!ht]
\centering
\begin{tabular}{|c|c|}
\hline
$\chemfig{C(-[:120,0.4])(-[:240,0.4])=[,0.6]C(-[:60,0.4])(-[:300,0.4])}$、环烷$\chemfig{(-[2,0.6,,,white])-[6,0.5,,,white]}$ & 一个不饱和度 \\ \hline
$\ce{-C#C-}$、2$\times$一个不饱和度 & 两个不饱和度 \\ \hline
$\chemfig{[,0.5]*6(-=-=-=)}$ & 四个不饱和度 \\ \hline
\end{tabular}
\end{table}
\subsection{同分异构体}
具有相同分子式但具有不同结构的物质的互称,如正丁烷和异丁烷互为同分异构体
\subsubsection{碳链异构}
即由\textbf{碳骨架不同}而导致的异构现象,可以按以下步骤枚举出其所有同分异构体:
\begin{inparaenum}[\hspace{0.5em} Step 1]
\item 主链由长到短(主链长度$\geq$ 支链长度)
\item 支链由整到散
\item 位置由轴到边不到端
\end{inparaenum}
比如,$\ce{C6H14}$有5种碳链异构体,$\ce{C7H16}$有9种碳链异构体,$\ce{C8H18}$有18种碳链异构体
\subsubsection{位置异构}
即由\textbf{官能团位置不同}而导致的异构现象,对于具体情况有具体方法:
\begin{asparaenum}[1)]
\item \textbf{醚键:}串氧法$\Rightarrow$先枚举碳骨架异构情况,再在两个碳原子中串氧原子
\item \textbf{碳碳双键、碳碳三键:}类似串氧法,但要注意“碳四价”原则,若某一碳原子已经饱和(连接了四个基团),其附近就不可能再有双键
\item \textbf{单取代基:}烃基+官能团$\Rightarrow$将官能团固定,同分异构体数为烃基异构数
其中烃基的异构数分别为:(推荐记忆以加速解题)
\begin{table}[!ht]
\centering
\begin{tabular}{ccccc}
甲基 & 乙基 & 丙基 & 丁基 & 戊基 \\ \hline
1 & 1 & 2 & 4 & 8 \\
\end{tabular}
\end{table}
等效氢法$\Rightarrow$数等效氢种数,同分异构体数为等效氢种数
等效氢,即相同化学环境的氢原子,如以下位置上的氢:
\begin{inparaenum}[\quad i.]
\item 同碳氢
\item 对称位置上的氢
\item 同碳甲基氢,如下图中所有氢原子都是等效氢
\[
\chemfig{C(-[0,0.9]C(-[0,0.6]H)(-[2,0.6]H)(-[6,0.6]H))(-[2,0.9]C(-[0,0.6]H)(-[2,0.6]H)(-[4,0.6]H))(-[4,0.9]C(-[6,0.6]H)(-[2,0.6]H)(-[4,0.6]H))(-[6,0.9]C(-[0,0.6]H)(-[6,0.6]H)(-[4,0.6]H))}
\]
\end{inparaenum}
\item \textbf{二取代基:}定一移二$\Rightarrow$先固定一个取代基的位置,再移动第二个,依次枚举
\item \textbf{多取代基:}互补法$\Rightarrow$ e.g. $\ce{C2H6}$的二取代数 = $\ce{C2H6}$的四取代数
\item \textbf{脂环化合物:}环上碳原子由多到少依次枚举
e.g. $\ce{C5H10}$的为脂环化合物的同分异构体由以下5种:
$$
\chemfig{[:90,0.5]*5(-----)} \qquad \chemfig{[,0.5]*4(--([::300]-)--)} \qquad \chemfig{[:330,0.5]*3(--(-[::270]-[::300])-)} \qquad \chemfig{[:330,0.5]*3(--(-[::270])(-[::30])-)} \qquad \chemfig{[:330,0.5]*3(-(-[::330])-(-[::270])-)}
$$
\item \textbf{苯环:}
i. 两个取代基
$$
\mathop{\chemfig{[,0.4]*6(-(-X)=(-X)-=-=)}}\limits_{\mbox{\kaishu 邻}} \qquad \mathop{\chemfig{[,0.4]*6(-(-X)=-=-(-X)=)}}\limits_{\mbox{\kaishu 间}} \qquad \mathop{\chemfig{[,0.4]*6(-(-X)=-=(-X)-=)}}\limits_{\mbox{\kaishu 对}}
$$
ii. 三个相同取代基
$$
\mathop{\chemfig{[,0.4]*6(-(-X)=(-X)-(-X)=-=)}}\limits_{\mbox{\kaishu 邻}} \qquad \mathop{\chemfig{[,0.4]*6(-(-X)=(-X)-=(-X)-=)}}\limits_{\mbox{\kaishu 偏}} \qquad \mathop{\chemfig{[,0.4]*6(-(-X)=-(-X)=-(-X)=)}}\limits_{\mbox{\kaishu 间/均}}
$$
iii. 三个不同取代基
\begin{center}
$\chemfig{[,0.4]*6(-(-Y)=(-X)-(-X)=-=)}$——6种 \qquad $\chemfig{[,0.4]*6(-(-Z)=(-Y)-(-X)=-=)}$——10种
\end{center}
\end{asparaenum}
\subsubsection{官能团异构}
即由\textbf{官能团不同}而导致的异构现象,以下是可能发生官能团异构的组合:
\begin{asparaenum}[1)]
\item 烯烃$\Leftrightarrow$环烷烃($\Omega = 1$)
\item 炔烃$\Leftrightarrow$二烯烃$\Leftrightarrow$环烯烃($\Omega = 2$)
\item 醇$\Leftrightarrow$醚($\Omega = 0$)
\item 醛$\Leftrightarrow$酮($\Omega = 1$)
\item 酸$\Leftrightarrow$酯($\Omega = 1$):分碳法$\Rightarrow$分别找到产生目标酯的酸和醇所含碳原子数
e.g. $\ce{C5H10O2}$
\begin{table}[!ht]
\centering
\begin{tabular}{rccccccccc}
\textbf{酸} & 1 & ~ & 2 & ~ & 3 & ~ & 4 & ~ & ~ \\
\textbf{酸种数} & 1种 & ~ & 1种 & ~ & 1种 & ~ & 2种 & ~ & ~ \\
\textbf{} & 4种 & + & 2种 & + & 1种 & + & 2种 & = & 9种 \\
\textbf{醇种数} & 4种 & ~ & 2种 & ~ & 1种 & ~ & 1种 & ~ & ~ \\
\textbf{醇} & 4 & ~ & 3 & ~ & 2 & ~ & 1 & ~ & ~ \\
\end{tabular}
\end{table}
注:只含一个碳的羧酸是甲酸,结构式为$\chemfig{[,0.6]H-C(=[2]O)-O-H}$,含有羧基和醛基的性质,但习惯上只说其含有羧基
\end{asparaenum}
\subsubsection{顺反异构}
因为有$\chemfig{C(-[:120,0.4])(-[:240,0.4])=[,0.6]C(-[:60,0.4])(-[:300,0.4])}$,且在其所连接的基团中,至少有两个基团与众不同。请看下面的例子:
$$\mathop{\chemfig{[,0.6]C(-[:120]X)(-[:240]Y)=[,0.6]C(-[:60]X)(-[:300]Y)}}\limits_{\mbox{\kaishu 顺式}} \qquad \mathop{\chemfig{[,0.6]C(-[:120]Y)(-[:240]X)=[,0.6]C(-[:60]X)(-[:300]Y)}}\limits_{\mbox{\kaishu 反式}}$$
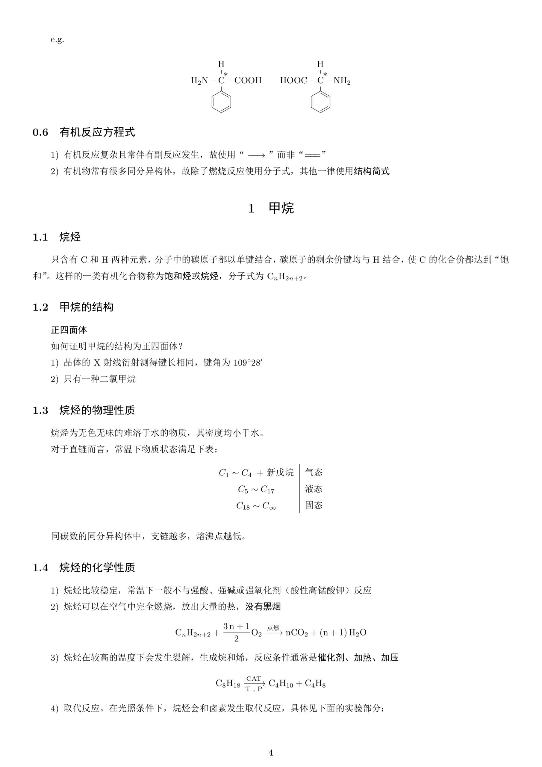
\subsubsection{对映异构}
即\textbf{手性分子},中学阶段对其判断不做要求,只要求掌握手性碳原子的判断(一般用“*”标识):\\
\begin{inparaenum}[\quad 1)]
\item 为$sp^3$杂化
\item 所连接的四个基团不同
\end{inparaenum}
\newpage
e.g.
$$\chemfig{[,0.6]H_2N-\charge{[circle]45=*}{C}(-[2]H)([,0.4]-[6]*6(-=-=-=))-COOH} \qquad \chemfig{[,0.6]HOOC-\charge{[circle]45=*}{C}(-[2]H)([,0.4]-[6]*6(-=-=-=))-NH_2}$$
\subsection{有机反应方程式}
\begin{asparaenum}[1)]
\item 有机反应复杂且常伴有副反应发生,故使用“$\ce{->T[\quad]}$”而非“$\xlongequal{\quad}$”
\item 有机物常有很多同分异构体,故除了燃烧反应使用分子式,其他一律使用\textbf{结构简式}
\end{asparaenum}
\section{甲烷}
\subsection{烷烃}
只含有C和H两种元素,分子中的碳原子都以单键结合,碳原子的剩余价键均与H结合,使C的化合价都达到“饱和”。这样的一类有机化合物称为\textbf{饱和烃}或\textbf{烷烃},分子式为$\ce{C_nH_{2n+2}}$。
\subsection{甲烷的结构}
\textbf{正四面体}
如何证明甲烷的结构为正四面体?
\begin{asparaenum}[1)]
\item 晶体的X射线衍射测得键长相同,键角为$109^{\circ}28'$
\item 只有一种二氯甲烷
\end{asparaenum}
\subsection{烷烃的物理性质}
烷烃为无色无味的难溶于水的物质,其密度均小于水。
对于直链而言,常温下物质状态满足下表:
\begin{table}[!ht]
\centering
\begin{tabular}{c|c}
$C_1 \sim C_4 \hspace{0.5em}+$新戊烷 & 气态 \\
$C_5 \sim C_{17}$ & 液态 \\
$C_{18} \sim C_\infty $ & 固态 \\
\end{tabular}
\end{table}
同碳数的同分异构体中,支链越多,熔沸点越低。
\subsection{烷烃的化学性质}
\begin{asparaenum}[1)]
\item 烷烃比较稳定,常温下一般不与强酸、强碱或强氧化剂(酸性高锰酸钾)反应
\item 烷烃可以在空气中完全燃烧,放出大量的热,\textbf{没有黑烟}
\[
\ce{C_nH_{2n+2} + \frac{3 n + 1}{2}O2 ->T[\mbox{点燃}][] nCO2 + (n + 1)H2O }
\]
\item 烷烃在较高的温度下会发生裂解,生成烷和烯,反应条件通常是\textbf{催化剂、加热、加压}
\[
\ce{C8H18 ->T[CAT][T , P]C4H10 + C4H8 }
\]
\item 取代反应。在光照条件下,烷烃会和卤素发生取代反应,具体见下面的实验部分:
\end{asparaenum}
\subsection{实验:甲烷与氯气的取代反应}
\textbf{方程式:}
\begin{align*}
\ce{CH4 + Cl2 & ->T[\mbox{\textbf{光}}] CH3Cl + HCl } \\
\ce{CH3Cl + Cl2 & ->T[\mbox{\textbf{光}}] CH2Cl2 + HCl } \\
\ce{CH2Cl2 + Cl2 & ->T[\mbox{\textbf{光}}] CHCl3 + HCl } \\
\ce{CHCl3 + Cl2 & ->T[\mbox{\textbf{光}}] CCl4 + HCl }
\end{align*}
\small
注:这四个反应将会同时进行,无法控制其先只反应到第一步,故一般工业合成不采用取代反应,分离成本较大。
\normalsize
\textbf{实验现象:}
\begin{asparaenum}[1)]
\item 液面上升$\Leftarrow${\kaishu 试管中气体被消耗}
\item 黄绿色逐渐变浅$\Leftarrow${\kaishu 氯气被消耗}
\item 试管壁出现油滴$\Leftarrow \ce{CH2Cl2 , CHCl3 , CCl4}$
\item 试管内有白雾$\Leftarrow \ce{HCl}$
\item 水槽中析出白色晶体$\Leftarrow${\kaishu 水槽中有如下平衡:}
\end{asparaenum}
\vspace{-1em}
\begin{align*}
\ce{NaCl_{(s)} & <=> Na^+_{(aq)} + Cl^-_{(aq)} } \\
\ce{HCl_{(g)} & <=> H^+_{(aq)} + Cl^-_{(aq)} }
\end{align*}
\textbf{为什么要用漫射光?}
\begin{inparaenum}[\quad 1)]
\item 暗处不反应
\item 强光会爆炸
\end{inparaenum}
\textbf{尾气处理:}
使用$\ce{NaOH}$溶液:
\begin{align*}
\ce{2NaOH + Cl2 & \xlongequal{\quad} NaClO + NaCl + H2O} \\
\ce{CH3Cl + NaOH & -> NaCl + CH3OH }
\end{align*}
\section{乙烯}
分子式为$\ce{C2H4}$,结构式为$\chemfig{C(-[:120,0.6]H)(-[:240,0.6]H)=[,0.7]C(-[:60,0.6]H)(-[:300,0.6]H)}$,结构简式为$\ce{CH2=CH2}$。另外,丙烯结构简式为$\ce{CH2=CH-CH3}$,官能团是碳碳双键。
\vspace{1em}乙烯可以用来催熟水果,热知识:你吃的香蕉都是在未成熟时摘下来并用乙烯催熟的。
\subsection{乙烯的物理性质}
乙烯是一种无色、稍有气味的气体,密度比空气的略小,难溶于水。
\subsection{乙烯的化学性质}
\begin{asparaenum}[1)]
\item 乙烯具有还原性,可使酸性高锰酸钾溶液褪色,被氧化成$\ce{CO2}$$\Rightarrow ${\kaishu 有“$\chemfig{C(-[:120,0.4])(-[:240,0.4])=[,0.6]C(-[:60,0.4])(-[:300,0.4])}$”的都可与强氧化剂反应}
\begin{adjustwidth}{2em}{}
\kaishu
附:氧化/还原反应的判断:\qquad 氧化反应:加O去H \qquad 还原反应:加H去O
\end{adjustwidth}
\item 乙烯能在空气中燃烧,\textbf{火焰明亮且伴有黑烟(含碳量高不易完全燃烧)}
\[
\ce{C2H4 + 3O2 ->T[\mbox{点燃}][] 2CO2 + 2H2O}
\]
\item 加成反应。乙烯能使溴的四氯化碳溶液褪色$\Rightarrow ${\kaishu 有“$\chemfig{C(-[:120,0.4])(-[:240,0.4])=[,0.6]C(-[:60,0.4])(-[:300,0.4])}$”的都可发生加成反应}
\[
\ce{CH2=CH2 + Br2 -> CH2Br-CH2Br}
\]
\hspace{3em} 反应历程:
\[
\chemfig{C(-[:120,0.6]H)(-[:240,0.6]H)=[,0.7]C(-[:60,0.6]H)(-[:300,0.6]H)} \quad \ce{Br-Br} \ce{->T[\quad]} \chemfig{H-[,0.5]C(-[6,0.5]H)(-[2,0.5]\textcolor{white}{P}(-[2,0.5]Br(-[0,0.5]Br)))-[,0.5]C(-[0,0.5]H)(-[2,0.5]\textcolor{white}{P}(-[2,0.5]))(-[6,0.5]H)} \ce{->T[\quad]} \chemfig{C(-[4,0.5]H)(-[6,0.5]H)(-[2,0.5]Br)-[,0.5]C(-[0,0.5]H)(-[6,0.5]H)(-[2,0.5]Br)}
\]
\hspace{3em} 还可以在一定条件下与氯气、氢气、氯化氢发生加成反应:
\begin{align*}
\ce{CH2=CH2 + H2 & ->T[CAT][$\triangle$] CH3-CH3 } \\
\ce{CH2=CH2 + H-OH & ->T[CAT][T , P] CH3-CH2-OH }
\end{align*}
\hspace{3em} 在水、卤化氢与烯烃的加成反应中,主要产物的H总是加在连氢最多的碳原子上。\textbf{(氢上加氢)}
\hspace{3em} 如:
\[
\ce{CH3-CH=CH2 + H-Br ->T[CAT] CH3-CHBr-CH3 \mbox{(主要)}}
\]
\hspace{4em}{\kaishu 附:$\chemfig{C(-[:120,0.4])(-[:240,0.4])=[,0.6]C(-[:60,0.4])(-[:300,0.4])}$加成反应的条件:}
\begin{align*}
+ X_2 \quad & \ce{->T[]} \\
+ HX \quad & \ce{->T[CAT]} \\
+ H_2 \quad & \ce{->T[CAT][$\triangle$]}\\
+ H_2O\quad & \ce{->T[CAT][T , P]}
\end{align*}
\item 加成聚合反应,即加聚反应。乙烯与自己发生加成反应,连成很长很长的一条链:
\[
\ce{n CH2=CH2 ->T[CAT][]} \chemfig{\vphantom{CH_2}-[@{left,0.5},0.6]CH_2-[,0.7]CH_2-[@{right,0.5},0.6]}
\polymerdelim[delimiters={[]},height=5pt, depth=5pt, indice=n]{left}{right}
\]
\hspace{3em} 其中“$\ce{-CH2-CH2-}$”称为链节,$n$称为聚合度,$\ce{CH2=CH2}$称为单体。
\hspace{3em} 同理,丙烯也能发生类似的反应:
\[
\ce{n CH2=CH-CH3 ->T[CAT][]} \chemfig{\vphantom{CH_2}-[@{left,0.5},0.6]CH_2-[,0.7]CH(-[6,0.6]CH_3)-[@{right,0.5},0.6]}
\polymerdelim[delimiters={[]},height=5pt, depth=5pt, indice=n]{left}{right}
\]
\end{asparaenum}
\section{乙醇}
分子式为$\ce{C2H6O}$,结构式为$\chemfig{C(-[2,0.6]H)(-[4,0.6]H)(-[6,0.6]H)-[,0.6]C(-[2,0.6]H)(-[6,0.6]H)-[,0.6]O-[,0.6]H}$,结构简式为$\ce{C2H5OH}$。是\textbf{烃的衍生物},官能团为羟基。用于生产医\vspace{1em}
\hspace{-2em}药、香料、化妆品、涂料等,常用75\%的酒精消毒。
\subsection{乙醇的物理性质}
乙醇无色、有特殊香味;密度比水小,易挥发;是一种重要的有机溶剂,能够溶解多种有机物和无机物,并能与水以任意比例互溶。
在使用\textbf{蒸馏}分离水和乙醇时,由于沸点接近,需在混合物中加入$\ce{CaO}$吸水,把问题转化为将乙醇和$\ce{Ca(OH)2}$分离,后者是离子化合物,沸点较高,分离效果较好。
\subsection{乙醇的化学性质}
\begin{asparaenum}[1)]
\item 置换反应。与$\ce{Na}$反应,生成\textbf{离子化合物}乙醇钠$\ce{CH3CH2ONa}$
\[
\ce{2CH3CH2OH + 2Na -> 2CH3CH2ONa + H2 ^ }
\]
\hspace{2em}现象:比水与钠的反应温和的多,并且由于$\rho_{C_2H_5OH} < \rho_{Na} < \rho_{H_2O}$,所以$Na$不会浮在液面上。
\item 乙醇能在空气中燃烧,放出大量的热。【酒精灯】
\[
\ce{C2H5OH + 3O2 ->T[点燃][] 2CO2 + 3H2O}
\]
\item 催化氧化。乙醇在有催化剂的条件下,可以被氧气氧化为乙醛,再进一步被氧化成乙酸:
\hspace{2em} $\Rightarrow$ {\textbf{不是}\kaishu 所有醇都能发生催化氧化,只有同一个碳上同时连$\ce{-OH}$和$\ce{-H}$时才能发生催化氧化。}
\[
\ce{2C2H5OH + O2 ->T[Cu/Ag][$\triangle$] 2CH3CHO + 2H2O} \qquad \Delta H < 0
\]
\hspace{2em}反应机理:\vspace{-2em}
\begin{align}
\ce{2Cu + O2 & \xlongequal{\triangle} 2CuO} \\
\ce{C2H5OH + CuO & -> Cu + H2O + CH3CHO}
\end{align}
\item 乙醇具有还原性,可使酸性高锰酸钾溶液褪色,直接被氧化成乙酸。
\begin{adjustwidth}{2em}{}
$\Rightarrow$ \textbf{不是}\kaishu 所有醇都能被氧化:
\quad 要氧化成醛,同一个碳上必须同时连$\ce{-OH}$和$\ce{-H}$。
\quad 要氧化成酸,同一个碳上必须同时连$\ce{-OH}$和$2 \times \ce{-H}$。
\end{adjustwidth}
\begin{adjustwidth}{2em}{}
$\Rightarrow$ {\kaishu 醇的氧化遵循:}
\end{adjustwidth}
\[
\ce{-OH} \ce{<=>T[$- \ce{2H}$][$\ce{+H2}$]} \chemfig{[,0.5]-[,0.4]C(=[2]O)-H} \hspace{0.3em}/\hspace{0.3em} \chemfig{[,0.5]-[,0.4]C(=[2]O)-[,0.4]} \ce{->T[+O]} \ce{-COOH}
\]
\item 消去反应。通常与反应温度有关:
\begin{align*}
\ce{CH3CH2OH & ->T[$\ce{H2SO4_{(con_.)}}$][$170^\circ C $] CH2=CH2 ^ + H2O} \\
\ce{2CH3CH2OH & ->T[$\ce{H2SO4_{(con_.)}}$][$140^\circ C $] C2H5-O-C2H5 + H2O}
\end{align*}
\end{asparaenum}
\section{乙酸}
分子式为$\ce{C2H4O2}$,结构简式为$\ce{CH3COOH}$,可以简写为$\ce{HAc}$,官能团是羧基。食醋中含有3\% $\sim$ 5\% 的乙酸,所以乙酸又被称为醋酸。
\subsection{乙酸的物理性质}
乙酸标况下呈固态,所以纯净的乙酸又叫\textbf{冰醋酸}。乙酸易溶于水和乙醇,比乙醇更容易挥发。
\subsection{乙酸的化学性质}
\begin{asparaenum}[1)]
\item 乙酸有酸性,具有酸的通性:
\begin{center}
$\ce{2HAc + 2Na -> 2NaAc + H2 ^}$\qquad\qquad$\ce{2HAc + Na2O -> H2O + 2NaAc}$\qquad\qquad$\ce{HAc + NaOH -> NaAc + H2O}$
$\ce{2HAc + Na2CO3 -> H2O + CO2 ^ + 2NaAc}$\qquad\qquad$\ce{HAc + NaHCO3 -> H2O + CO2 ^ + NaAc}$
\end{center}
\begin{adjustwidth}{2em}{}
{\kaishu
辨析:$\ce{-COOH}$、$\ce{H2O}$、$\ce{-OH}$与$\ce{Na}$反应}
{\kaishu
\hspace{2em}$\ce{-COOH}$是羧酸的官能团,可以自发的在其水溶液中电离出$\ce{H+}$,所以反应最剧烈;$\ce{H2O}$极性较大,故反应的剧烈程度其次;而大多数官能团为$\ce{-OH}$的有机物旁边所接的基团都是\textbf{推电子基团},降低了$\ce{O-H}$的极性,H活性较低,反应较平缓。
}
\end{adjustwidth}
\item 酯化反应(取代反应)。酸与醇反应,断键遵守“酸去羟基醇去氢”,生成酯和水,通常需要$\ce{H2SO4_{(con_.)}}$作为催化剂,并且无法完全反应:\vspace{-2em}
\end{asparaenum}
\[
\ce{\mbox{酸} + \mbox{醇} <=>T[$\ce{H2SO4_{(con_.)}}$][$\triangle$] n H2O + \mbox{酯}}
\]
分子中同时含$\ce{-COOH}$和$\ce{-OH}$可以自我酯化成环,如$\ce{HO-CH2-COOH}$可以发生如下反应:
\[
\ce{HO-CH2-COOH <=>T[$\ce{H2SO4_{(con_.)}}$][$\triangle$] H2O + } \chemfig{[:210,0.7]CH_2*3(-O-C(=[::360]O)-)} _{(\mbox{不稳定})}
\]
\[
\ce{2HO-CH2-COOH <=>T[$\ce{H2SO4_{(con_.)}}$][$\triangle$] 2H2O + }\chemfig{[:210,0.6]C(=[0]O)*6(-CH_2-O-C(=[4]O)-CH_2-O-)}
\]
反应历程:
\[
\chemfig{[:210,0.6]C(-[::150,0.6,,,white]O\cancel{OH})*6(-CH_2-O\cancel{H}-[,,,,white]C(-[::270,0.3,,,white]\hspace{1em}\cancel{HO}O)-CH_2-O\cancel{H}-[,,,,white])}\ce{-> 2H2O + }\chemfig{[:210,0.6]C(=[0]O)*6(-CH_2-O-C(=[4]O)-CH_2-O-)}
\]
\subsection{实验:乙酸乙酯的制备}
\textbf{过程:}
在一支试管中先后加入适量乙醇、浓硫酸、乙酸,加入几片碎瓷片,用酒精灯加热将产生的蒸汽通在饱和$\ce{Na2CO3}$溶液的液面上。
\textbf{方程式:}\vspace{-1em}
\begin{center}
$\chemfig{\vphantom{CH_3}CH_3-[,0.6]C(-[@{left,0.5},0.6]OH)(=[2,0.6]O)}
\polymerdelim[delimiters={/.},height=3pt, depth=3pt, indice=\color{white} n]{left}{right}$
$ + \chemfig{\vphantom{C_2H_5}C_2H_5-[,0.6]O-[@{left,0.5},0.6]H} \ce{<=>T[$\ce{H2SO4_{(con_.)}}$][$\triangle$]} \chemfig{\vphantom{CH_3}CH_3-[,0.6]C(=[2,0.6]O)-[@{right,0.5},0.6]O-[,0.6]C_2H_5} + \ce{H2O}
\polymerdelim[delimiters={//},height=3pt, depth=3pt, indice=\color{white} n]{left}{right}$
\end{center}
\textbf{为什么加入乙醇、浓硫酸、乙酸有先后顺序?}
\begin{inparaenum}[\quad ·]
\item 乙酸:相较乙醇更容易挥发、更贵
\item 浓硫酸:“酸入水”
\end{inparaenum}
\textbf{加入碎瓷片的目的?}\quad 防止液体暴沸
\textbf{导管的作用?}
\begin{inparaenum}[\quad 1)]
\item 导气
\item 冷凝
\end{inparaenum}
\textbf{为什么不将导管伸到液面以下?}\quad 防止倒吸
\textbf{用小火均匀加热?}\quad 减少反应物挥发,增大产率
\textbf{为什么要使用$\ce{Na2CO3}$溶液?}
\begin{inparaenum}[\quad 1)]
\item 中和乙酸
\item 溶解乙醇
\item 减小乙酸乙酯的溶解度便于溶液分层
\end{inparaenum}
\textbf{浓硫酸的作用?}
\begin{inparaenum}[\quad 1)]
\item 作催化剂
\item 吸水,使平衡正向移动
\end{inparaenum}
\textbf{乙酸乙酯的分离?}\quad 分液
\textbf{若在乙酸乙酯中加碱?}\quad 发生酯的水解,即酯化反应的平衡逆向移动(乙酸被消耗)
\textbf{酯的水解:}\vspace{-2em}
\[
\ce{n H2O + \mbox{酯} <=>\mbox{酸} + \mbox{醇} }
\]
在这个过程中,通常涉及到“分碳”,即水解产物酸和醇的含碳个数不确定,从而需要讨论多种情况。
加碱可以消耗水解产物(酸),从而促进酯的水解。
\newpage
\section{附录}
\subsection{有机物的分类}
\begin{forest}
forest scheme
[有机物
[烃
[饱和烃\\(烷烃)
[链状烷烃]
[环状烷烃\\ e.g. 环己烷(最多4个碳共平面)]
]
[不饱和烃
[烯烃]
[炔烃]
[芳香烃\\ e.g.苯(所有碳共平面、$sp^2$杂化)]
]
]
[烃的衍生物]
]
\end{forest}
\subsection{有机高分子材料的分类}
\begin{forest}
forest scheme
[有机高分子材料
[塑料
[热塑性:聚乙烯、聚丙烯、聚氯乙烯、聚苯乙烯、聚碳酸酯、尼龙]
[热固性:酚醛树脂、环氧树脂、氨基树脂、不饱和聚酯和聚氨酯]
]
[橡胶
[线形(有一定弹性,强度和韧性差)]
[网状:硫化橡胶]
]
[纤维
[天然]
[化学纤维
[再生(改造自然)]
[合成(化工合成)]
]
]
]
\end{forest}
\small
注:
热塑性塑料是在加热时变软,冷却时硬化的塑料。通常为线形结构。
热固性塑料在第一次加热和成型时会变软,但一旦冷却并固化,它们就会变得坚硬且不可再塑。通常为网状结构。
\normalsize
\subsection{表格:结构(官能团)$\Leftrightarrow $性质}
\begin{table}[!ht]
\centering
\begin{tabular}{ccc}
\hline
\textbf{结构} & \textbf{名称} & \textbf{性质} \\ \hline
$\ce{C-H}$ & 碳氢键 & 取代反应(卤素) \\
\vspace{1em}$\chemfig{C(-[:120,0.4])(-[:240,0.4])=[,0.6]C(-[:60,0.4])(-[:300,0.4])}$ &碳碳双键& 1) 还原性\quad2) 加成反应 \\
$\ce{-OH}$ &羟基& 1)置换反应($Na$)\quad2)还原性\quad3) 消去反应\quad4)酯化反应(取代反应) \\
$\ce{-CHO}$ &醛基& 还原性 \\
$\ce{-COOH}$ &羧基& 1)酸性\quad2)酯化反应(取代反应) \\
$\ce{-COOR}$ &酯基& 水解反应(取代反应) \\
$\chemfig{R_1-[,0.7]C(=[2,0.7]O)-[,0.7]R_2}$ &羰基& (-) \\
$\chemfig{[,0.4]C(-[:120])(-[4])(-[:240])-[,0.6]O-[,0.6]C(-[:60])(-[0])(-[:300])}$ &醚键 &水解反应(取代反应) \\
$\chemfig{[,0.5]*6(-=-=-=)}$ &苯环& (-) \\ \hline
\end{tabular}
\end{table}
\end{document}






这篇文章已经完成了她最后一次改动,以后将 不会 再更新本文档了 orz
真贴心😭😭